您现在所在的位置:>首页 > 生活 > 正文
职业类别分类表(中国有多少职业证书可以考?有哪些含金量高的)
发布时间:2022-09-25 23:10   浏览量:11

截至2019年,国家职业资格目录共计139项职业资格(目录附后)。这其中含金量高且热门的(根据每年报考人数统计),是以下三类。

一、法律职业资格证书。该证书每年报考人数颇多,报考条件需要本科及以上学历,每年大概通过率在10%左右,很多人为了通过考试付出了多年的努力,当然努力就会有回报,从业后收入客观。该证书是今后从事律师工作的必备证书,也是很多公检法公务员招考考试中要求条件之一。

二、注册会计师证书。该证书是很多会计从业者的终极目标,五年需要通过六门科目,单科通过率极低,一次通过六门更是难上加难。目前全国行业会员仅二十六万人,从业人员也不过十多万人,缺口很大。报名条件大专学历就可以报考,虽然报考条件不高,但通过人数确实不多,可以说拿到了该证书,你的人生从此衣食无忧。

三、一级建造师证书。该证书是很多工程类人员证书,有了它你可以做项目经理。考试难度较大,报考条件较为苛刻,需要工作年限及专业要求,考后注册审核严格,是众多“屌丝”逆袭人生必备证书。同样的证书类型还有监理工程师,造价工程师。

以上三类证书拥有其一,你的人生也就拥有了活下去的资本,虽然可能不会因此赚得盆满钵满,但也可以衣食无忧。当然目录中还有很多证书含金量同样很高,就不一一列举了,有疑问可留言回复。

2020.11.11日更新注意:以上三类证书必须注册执业才具有含金量,否则只能垫桌角了。


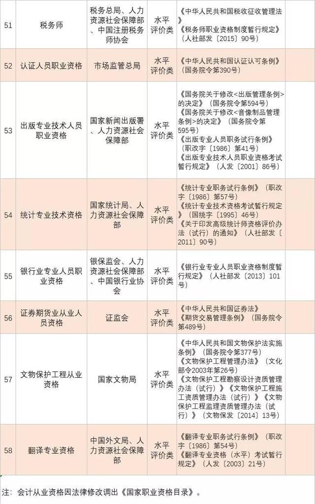
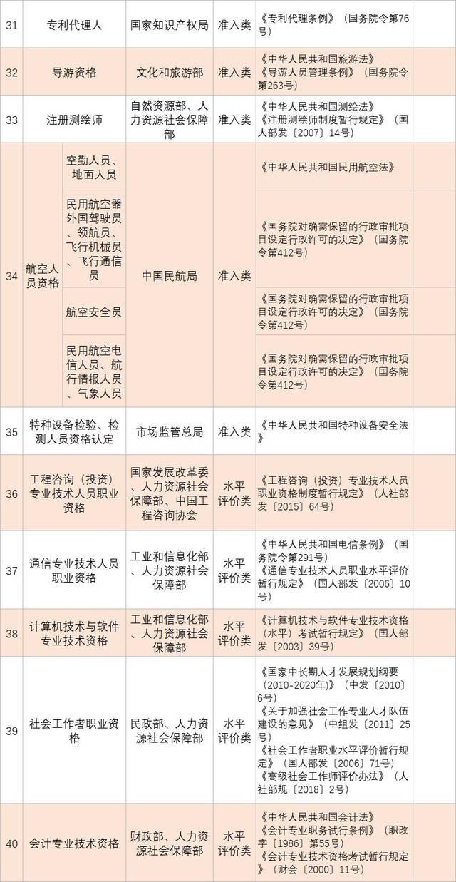
国家职业资格目录(共计139项)

一、专业技术人员职业资格

二、技能人员职业资格

标签:
标准视力表怎么背(我一个同学考飞行员,他想把视力表提前背下 生态系统的基石(绿色植物是生态系统的基石原因是什么) 写给未来的自己1000字(视觉传达设计专业,未来十年或更远前景 先张法和后张法的区别(先考研后考公务员还是先考公务员再考研 童年的记忆普通话三分钟(现在的我们到底丢失了什么?为什么有 农田常见100种杂草图谱(你们哪里把图上的杂草叫什么草) 蛋壳粘贴画(世界上创作蛋壳画最多的人是谁) 保洁公司收费标准(清洁费收费标准) 交通方式英语(单车,小汽车,公交车的英语怎么读) 电梯的英文(elevator,lift有什么区别?谢谢)